- Магазин готовых работ
- Поиск по учебному заведению
- Высшая школа Технологии и Энергетики. СПбВШТЭ СПбГУПТД (бывш. СПбГТУРП)
- Методы и средства автоматизированных расчетов в экологии
- Задание №1. Курсовая работа
- Задача №4. Решение систем дифференциальных уравнений
Задача №4. Решение систем дифференциальных уравнений
Тема. Решение систем дифференциальных уравнений.
1.
Вариант №7
Работа состоит:
- Решение в Mathcad
- Отчет Word
2.
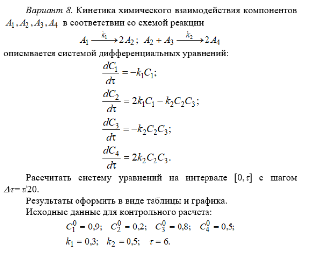
Вариант №8
Работа состоит:
- Решение в Mathcad
- Отчет Word
3.
Вариант №9
Работа состоит:
- Решение в Mathcad
- Отчет Word
4.
Вариант №11
Работа состоит:
- Решение в Mathcad
- Отчет Word
5.
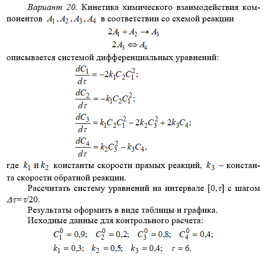
Вариант №20
Работа состоит:
- Решение в Mathcad
- Отчет Word
6.
Вариант №21
Работа состоит:
- Решение в Mathcad
- Отчет Word