- Магазин готовых работ
- Поиск по учебному заведению
- Высшая школа Технологии и Энергетики. СПбВШТЭ СПбГУПТД (бывш. СПбГТУРП)
- Методы и средства автоматизированных расчетов в экологии
- Задание №1. Курсовая работа
- Задача №2. Решение нелинейных алгебраических уравнений
Задача №2. Решение нелинейных алгебраических уравнений
Тема. Решение нелинейных алгебраических уравнений
1.
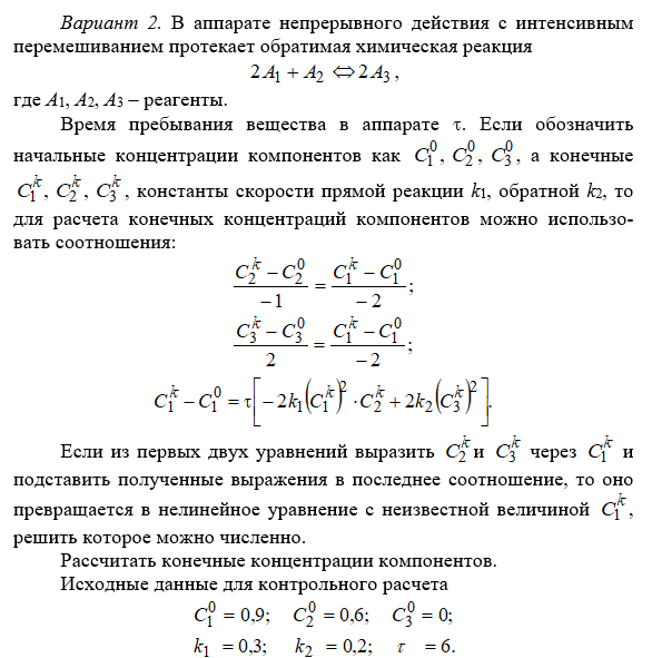
Вариант №2
Работа состоит:
- Решение в Mathcad
- Отчет Word
2.
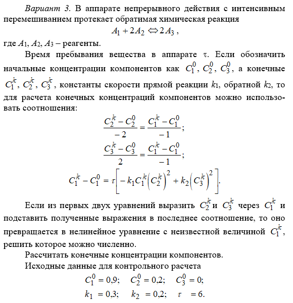
Вариант №3
Работа состоит:
- Решение в Mathcad
- Отчет Word
3.
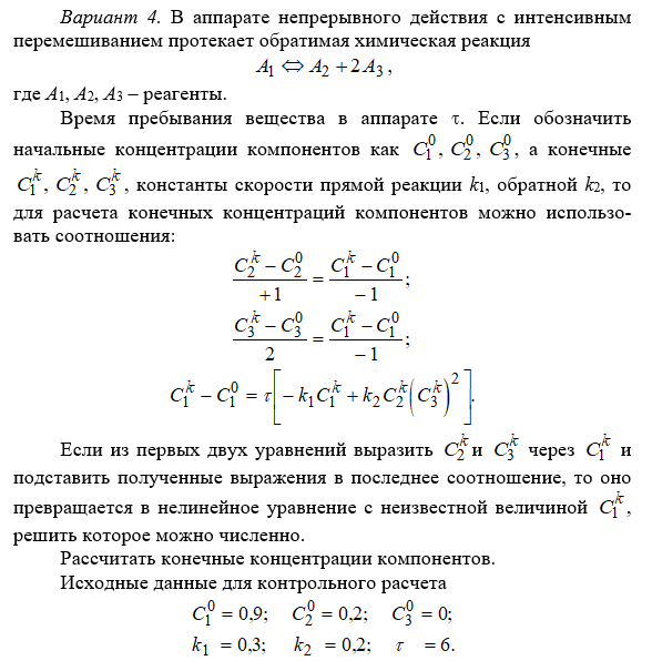
Вариант №4
Работа состоит:
- Решение в Mathcad
- Отчет Word
4.
Вариант №7
Работа состоит:
- Решение в Mathcad
- Отчет Word
5.
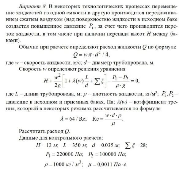
Вариант №8
Работа состоит:
- Решение в Mathcad
- Отчет Word
6.
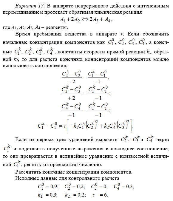
Вариант №17
Работа состоит:
- Решение в Mathcad
- Отчет Word