- Магазин готовых работ
- Поиск по учебному заведению
- Высшая школа Технологии и Энергетики. СПбВШТЭ СПбГУПТД (бывш. СПбГТУРП)
- Методы и средства автоматизированных расчетов в экологии
- Задание №1. Курсовая работа
- Задача №1. Решение систем линейных алгебраических уравнений
Задача №1. Решение систем линейных алгебраических уравнений
Тема. Решение систем линейных алгебраических уравнений.
1.
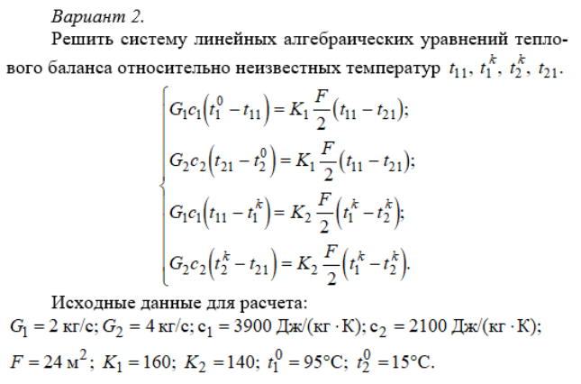
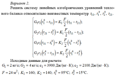
Вариант №2
Работа состоит:
- Решение в Mathcad
- Отчет Word
2.
Вариант №5
Работа состоит:
- Решение в Mathcad
- Отчет Word
3.
Вариант №7
Работа состоит:
- Решение в Mathcad
- Отчет Word
4.
Вариант №8
Работа состоит:
- Решение в Mathcad
- Отчет Word
5.
Вариант №19
Работа состоит:
- Решение в Mathcad
- Отчет Word