- Магазин готовых работ
- Поиск по учебному заведению
- Санкт-Петербургский Государственный Технологический Институт. СПбГТИ(ТУ)
- Информатика
- Контрольные работы
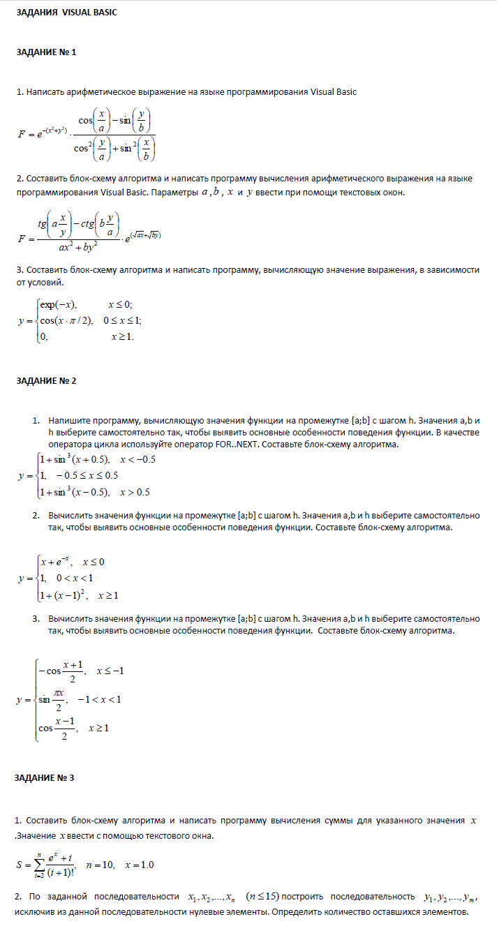
- Задание №3. Контрольная работа 3
Задание №3. Контрольная работа 3
Контрольная работа в Visual Basic состоит из 3 заданий.
1.
Вариант №4
Работа состоит:
- решение в Visual Basic
- отчет Word
2.
Вариант №16
Работа состоит:
- решение в Visual Basic
- отчет Word