Корзина пуста
Поиск по учебным заведениям

Задание №1. Контрольная работа

Контрольная работа состоит из 2 частей.
Часть №1. Расчет надежности структурных схем.
Часть №2. Нахождение количественных показателей надежности аналитическими и статическими методами.



  Посмотреть методичку

1.
Вариант 2. Схема 2. Шифр 02
Часть 1. Вариант 2. Схема 2.
Часть 2. Шифр 02
Оформление Word

2.
Вариант 3. Схема 3. Шифр 03
Часть 1. Вариант 3. Схема 3.
Часть 2. Шифр 03
Оформление Word

3.
Вариант 4. Схема 4. Шифр 04
Часть 1. Вариант 4. Схема 4.
Часть 2. Шифр 04
Оформление Word

4.
Вариант 5. Схема 4. Шифр 04
Часть 1. Вариант 5. Схема 4.
Часть 2. Шифр 04
Оформление Word

5.
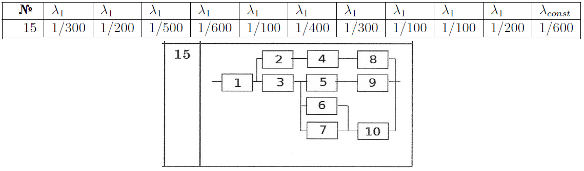
Вариант 5. Схема 5. Шифр 05
Часть 1. Вариант 5. Схема 5.
Часть 2. Шифр 05
Оформление Word

6.
Вариант 6. Схема 6. Шифр 06
Часть 1. Вариант 6. Схема 6.
Часть 2. Шифр 06
Оформление Word

7.
Вариант 7. Схема 7. Шифр 07
Часть 1. Вариант 7. Схема 7.
Часть 2. Шифр 07
Оформление Word

8.
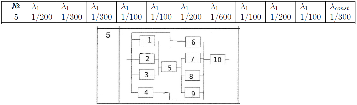
Вариант 7. Схема 17. Шифр 07
Часть 1. Вариант 7. Схема 17.
Часть 2. Шифр 07
Оформление Word

9.
Вариант 8. Схема 8. Шифр 08
Часть 1. Вариант 8. Схема 8.
Часть 2. Шифр 08
Оформление Word

10.
Вариант 12. Схема 12. Шифр 09
Часть 1. Вариант 12. Схема 12.
Часть 2. Шифр 09
Оформление Word

11.
Вариант 14. Схема 4. Шифр 84
Часть 1. Вариант 14. Схема 4.
Часть 2. Шифр 84
Оформление Word

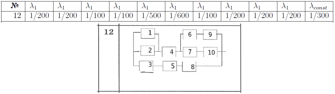
12.
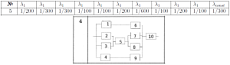
Вариант 15. Схема 15. Шифр 08
Часть 1. Вариант 15. Схема 15.
Часть 2. Шифр 08
Оформление Word

13.
Вариант 21. Схема 1. Шифр 21
Часть 1. Вариант 21. Схема 1.
Часть 2. Шифр 21
Оформление Word